Recent Scientific Figures

Clear data visualizations and high-quality scientific images are essential to communicate the message of the manuscript while ensuring there are no barriers to comprehension. I'm passionate about creating figures that adhere to the highest ethical and visual standards. My work supporting over 100 scientists has appeared in the world’s leading journals.

Journal of Extracellular Vesicles

Busatto S, et al. Breast Cancer-Derived Extracellular Vesicles Modulate the Cytoplasmic and Cytoskeletal Dynamics of Blood-Brain Barrier Endothelial Cells. J Extracell Vesicles. 2025 Jan;14(1):e70038. doi: 10.1002/jev2.70038. PMID: 39868462; PMCID: PMC11770372.

The Echo Project

A bold reimagining of a timeless brand.

Journal of Extracellular Vesicles

Busatto S, et al. Breast Cancer-Derived Extracellular Vesicles Modulate the Cytoplasmic and Cytoskeletal Dynamics of Blood-Brain Barrier Endothelial Cells. J Extracell Vesicles. 2025 Jan;14(1):e70038. doi: 10.1002/jev2.70038. PMID: 39868462; PMCID: PMC11770372.

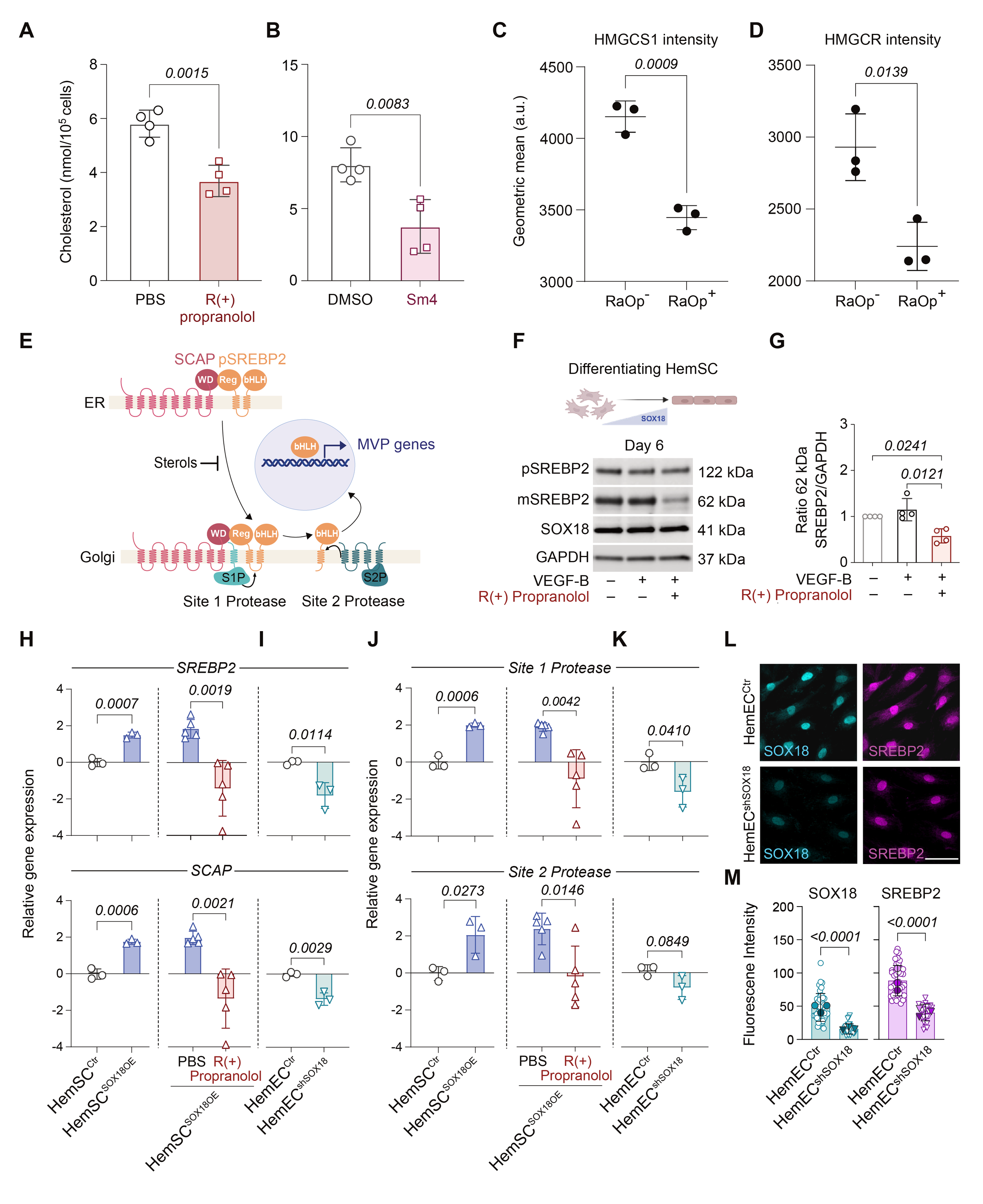
Journal of Clinical Investigation

Holm A, et al. An endothelial SOX18-mevalonate pathway axis enables repurposing of statins for infantile hemangioma. J Clin Invest. 2025 Feb 25;135(7):e179782. doi: 10.1172/JCI179782. PMID: 39998898; PMCID: PMC11957709.

Journal of Experimental & Clinical Cancer Research

Sesen J, et al. J Exp Clin Cancer Res. 2025 Feb 17;44(1):56. doi: 10.1186/s13046-025-03274-1. PMID: 39962590; PMCID: PMC11831846.

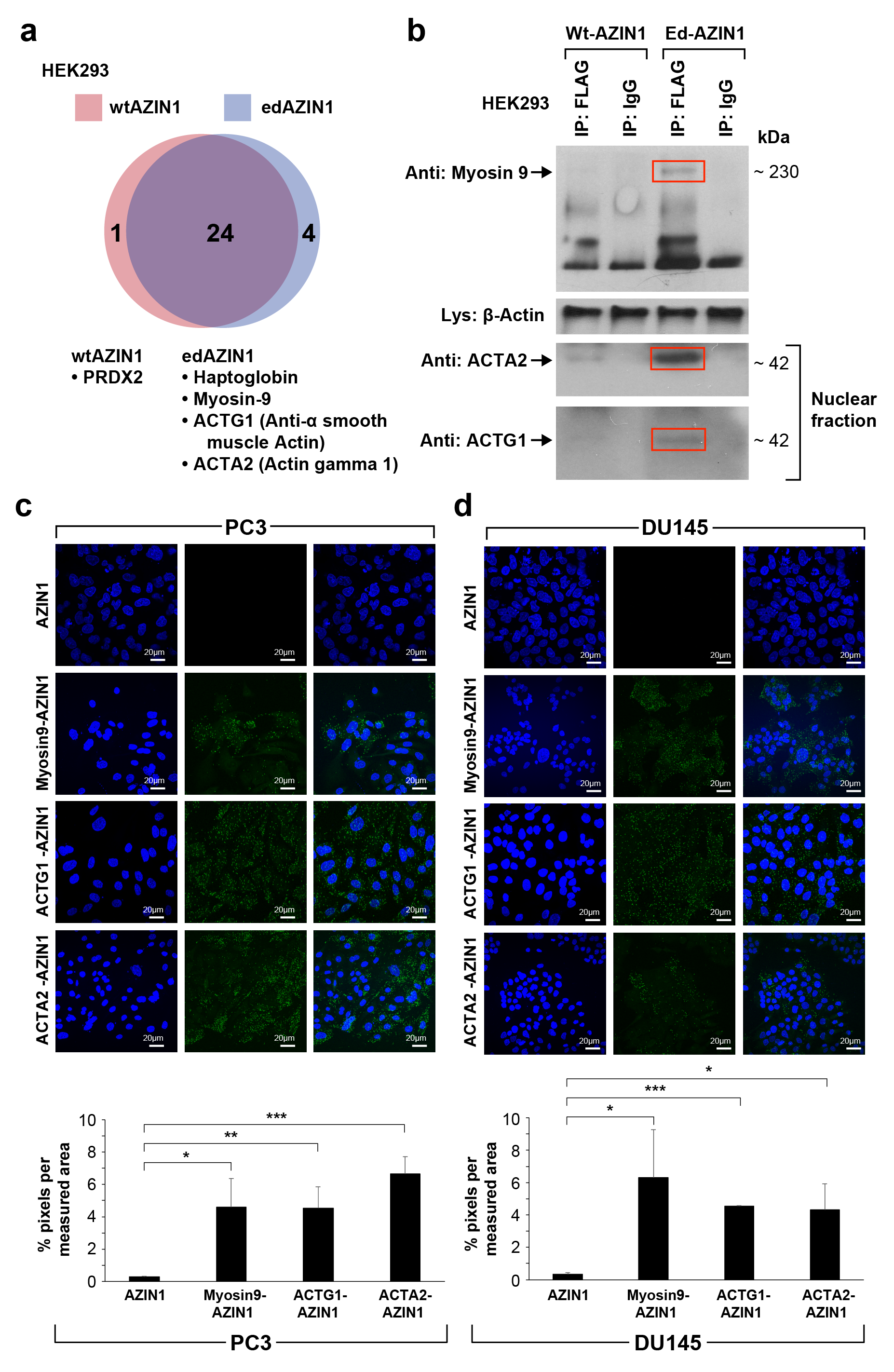
Experimental & Molecular Medicine

Ghalali A, Wang L, Stopsack KH, Rice JM, Wu S, Wu CL, Zetter BR, Rogers MS. AZIN1 RNA editing alters protein interactions, leading to nuclear translocation and worse outcomes in prostate cancer. Exp Mol Med. 2022 Oct;54(10):1713-1726. doi: 10.1038/s12276-022-00845-6. Epub 2022 Oct 6. PMID: 36202978; PMCID: PMC9636422.